Tinkerers?

This site may earn a commission from merchant affiliate
links, including eBay, Amazon, Skimlinks, and others.

Joined
Jun 23, 2005
Threads
494
Messages
13,827
Location
Reno, NV
Website
forum.ih8mud.com
Any other tinkerers out there?

I'm playing around with a pile of parts I scavenged off of different pieces of electronics.

I found a UBS connector on an old pc front panel. A TO-220 heat sink on a busted UPS controller PCB. I had a LM7805 in my parts box along with a 1.2K resistor and an old school green LED, no idea where that stuff came from but I'm sure I didn't buy it. :hillbilly:

My plan is to make a 5V USB charger for the car.
 
Too funny, as I have all the bits and pieces to build a USB charger also. Bought all the parts at RS a year+ ago, and have a good schematic somewhere in my electronics bin. Ran out of steam (distracted by other projects), but definitely will pick it up once again when I am bored and feel like soldering. I was also going to mount the USB plug into a standard 80 series blank.

:cheers:

Steve
 
Here is the schematic, pretty much directly from the National application note except I added the LED and fuse (no fuse on this one but I will add one when I build a PCB). I also used a larger cap on the input, mostly because that was what I had in an electrolytic, but also to help with any voltage spikes.
LM7805SCHEMATIC.jpg


Built it quick and dirty in about 20 Minutes

DSCN3149.jpg


The heat sink is massive overkill but I was working with what I had on hand.

DSCN3150.jpg


Checking the input voltage
DSCN3156.jpg


And the output, it reads a little low, I don't think the LM7805 regulates very well with no load.
DSCN3153.jpg
 
Last edited:
I just did something similar for a buddy only we pulled the guts out of a Griffin 12V USB adapter and spliced it into a panel connector on the vehicle. Works great.
 
A little heads up:

The 7805 is obviously a linear regulator.

Your heatsink is certainly not overkill (in fact it is too small) if you draw a lot of current from the 5V. Remember, that all the headroom voltage (13.3 - 5) in the above photo will be dissipated as heat (proportional to your current draw).

So, assume you are drawing 500mA from the 5V, that means (13.3 - 5) x 0.5 = 4W of heat in the little 7805 - that's a heck of a lot to dissipate...

MOST decent car USB converters use a switching regulator running at least 80% or higher efficiency to convert the nominal 12V input to 5V.

Your 7805 is also not a 'rugged' device, there are better options for nasty/noisy automotive power. I personally wouldn't use a 7805 in a vehicle to provide 5V to my somewhat delicate USB powered/charged devices.

cheers,
george.
 
Been there, done that,:hillbilly: but I used a switching +5V power supply that has a very wide 8 to 36 VDC input range. No heat sink needed. I use it to charge my phone when in the tractor.

Digikey has the DC to DC switching power supply, but you might as well buy an already made USB power supply unit if you have to buy one. The cost would be much less. I had the power supply on hand as a spare from a former development project.
 
I agree it's not the best design. And certainly not the one I would use if I started out to build a USB charger. But it was a fun project using what I had on hand. Basically I had a pile of parts and made up a project to fit what I had.

As the title said, tinkering around.


BTW:If I really wanted a USB charger I could buy one at Radio Shack that plugs int the lighter and cost around $7. That's cheaper than I can build one.
 
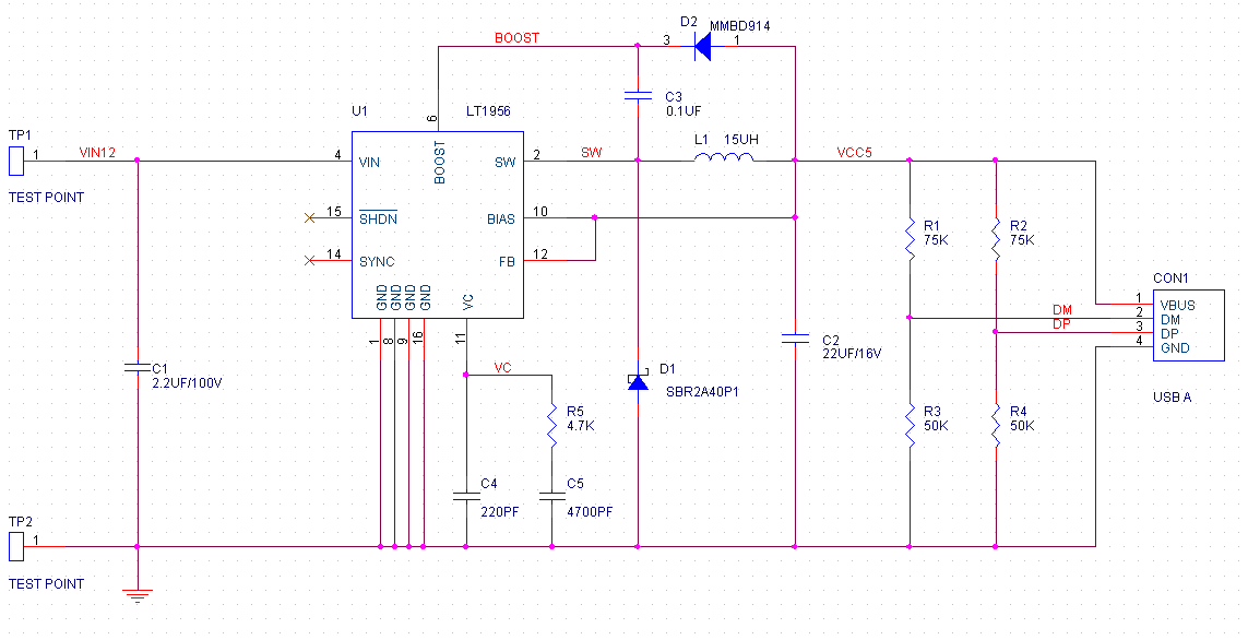
So I decided to play with the USB charger idea a bit more in light of the comments I received.
I used a tool from National Semiconductor called web bench to come up with a more efficient design. If you have never used web bench it is a great design aid.
Here is a screen shot of the design it came up with, the schematic is below
LM20242.webp


LM20242 Schem.webp
 
usb_12v.gif


is a working design, good for 1A (or more) and has the appropriate pullup/down resistors on the DM/DP to allow it to charge devices like ipods etc (including the new touch etc).

I built this onto a small PCB with a nice bulk head USB connector soldered on. Allows for a clean bulkhead install of USB power for charging a variety of devices (including ipods).

The design is tolerant to 60V spikes, so no worries in an automotive environment. Adding a reverse polarity protection diode wouldn't hurt.

cheers,
george.
 
According to what I read about the USB standard charging devices should have DM and DP shorted together. Did I get bad info off the interweb?

Where did you read that?

ipod stuff in specific needs the 75k resistors as shown in my schematic.

cheers,
george.
 
There is no standard as such - certainly not afaik from Intel (the 'gods' of USB).

Most devices will charge happily with DM/DP floating. The ipod/touch/iphone etc require the 75k resistors to 'detect' an 'apple' charger - so by adding those to a design will make your charger work with those devices. Most other devices, GPS units, etc etc don't care what DM/DP are.

cheers,
george.
 
There is no standard as such - certainly not afaik from Intel (the 'gods' of USB).

Most devices will charge happily with DM/DP floating. The ipod/touch/iphone etc require the 75k resistors to 'detect' an 'apple' charger - so by adding those to a design will make your charger work with those devices. Most other devices, GPS units, etc etc don't care what DM/DP are.

cheers,
george.
Thanks for the info, not a lot about the USB interface is available.

I found this standard on-line; USB.org - Welcome

That was where I got the idea that the data lines should be shorted. Typical of such spec's it was almost impossible to find anything in the document.

It would also be typical of Apple to ignore an industry standard and put a "hook" in their design.
 
So I decided to play with the USB charger idea a bit more in light of the comments I received.
I used a tool from National Semiconductor called web bench to come up with a more efficient design. If you have never used web bench it is a great design aid.
Here is a screen shot of the design it came up with, the schematic is below
A quick note. I'd change the design VinMin to 8V to 10V instead of 12V if the switching controller will take it. 8 Volts should handle most starting situations. How would that effect overall efficiency?

A 20V MOV could be added to protect against incoming spikes. Of course that increases the price. Another option is a LC filter on the input. The inductor could be a spiral on the PCB and the capacitor could be had by increasing the size of the input capacitor. Of course a poorly designed LC filter may interfere with the operation of the switching power supply.
 
It would also be typical of Apple to ignore an industry standard and put a "hook" in their design.
Motorola has also done something odd. My previous phone wouldn't charge off of any old USB port. Seamed like it needed to talk to the other end and get the right information back before it would draw power. Ie. No software driver on laptop, no charging. Install driver and all of a sudden it charges fine.
 
When I said no standard, I meant no standard regarding what a device needs to do if it is a 'dumb' device just wanting charging power.

Intel of course has a very detailed document describing how USB works and what is legal and not from a signaling and power up situation etc. I visited Intel USB labs in Oregon quite a few years back when the company I worked at had the first full iso USB2.0 product and we worked with Intel to qualify our device and for them to have a vehicle to test their compliance suite against.

For a TRUE compliant USB device there are specific current inrush requirements, sleep requirements, maximum current levels prior to enumeration etc etc. So, a true compliant device (with USB2.0 logo etc) must pass all the tests and needs to talk to the OS/device driver etc to get 'permission' to draw more than 100mA.

Obviously most devices that just need USB power for charging etc don't both with any of that and just draw their 500mA or whatever - totally ignoring the spec etc.

So, we're really talking about 2 classes of device here, one that is fully compliant and has the official logo on the package and one that just uses USB power to charge or run - e.g. external cooling fans, LED reading lights, etc etc...

Then there's the whole issue of a USB connector on a PC versus one that is a wallwart or vehicle adapter intended only to supply power. Apple products require the 75k resistors to mimic an Apple charger where most other devices don't care. Obviously some products like Bogo's Motorola unit expect to 'see' a true USB port with OS/drivers before they take a charge. I have a Panasonic HD camcorder that won't charge from a 'dumb' USB power outlet - so such devices do exist.

cheers,
george.
 
A quick note. I'd change the design VinMin to 8V to 10V instead of 12V if the switching controller will take it. 8 Volts should handle most starting situations. How would that effect overall efficiency?

A 20V MOV could be added to protect against incoming spikes. Of course that increases the price. Another option is a LC filter on the input. The inductor could be a spiral on the PCB and the capacitor could be had by increasing the size of the input capacitor. Of course a poorly designed LC filter may interfere with the operation of the switching power supply.
This is where the 7805 has the advantage, it can handle large spikes in input voltage and has internal over current protection on the out put.

I think an inductor of the correct value would be to big to implement as an embedded passive, I'd have to put a pencil to it though.
 
Back
Top Bottom