Build '97 40th Build

This site may earn a commission from merchant affiliate
links, including eBay, Amazon, Skimlinks, and others.

sbman

Supporting Vendor
Joined
Apr 19, 2015
Threads
40
Messages
1,505
Location
Julian, CA
I just picked up a '97 40th anniversary edition at a dealer auction on the cheap. It's got 220K on the clock and it shows. I've been looking for an 80 for a while and lurking here on the forums for a while longer I wanted something I could semi restore and also build the way I want it. The truck has a blown head gasket and the interior needs work. It's got a dent in the passenger front fender and the front bumper is dinged up. The paint and body is in good shape otherwise. I'm sure the mechanical needs attention everywhere too.

So sometime in the next couple of weeks, I'll start Stage 1 which includes a full engine rebuild, new radiator and under hood updates to A/C, power steering, and anything else that can leak or burst. I'll probably do a transgo kit and replace any other seals I can while the engine/tranny/transfer is out of the truck. The idea is to make it 'go' for another 200K without any real issues. I'm the guy doing the bulk of the work, this is not a 'drop it off' kind situation.

21088025_2X.jpg


21088025_1X.jpg
 
What's your location?
 
Congrats and welcome. Sounds like are a man with a plan. What type of build up do you plan on doing as far mods for the vehicles intended use?
 
I'm in Ramona, CA (San Diego County). The plan is:

Stage 1
  • Engine rebuild to OEM specs
  • TransGo shift kit
  • Transfer case seals (If there are any serviceable ones, not sure)
  • Radiator overhaul/replacement
  • Water pump replacement
  • Fan clutch replacement
  • Fan shroud replacement
  • Rubber lines and hoses replaced
  • Brakes serviced as needed
  • A/C full system replacement and recharge
  • All fluids changed
  • Exhaust replacement or repair (auction house damaged it with forklift before I bought it)
  • Interior deep clean
  • Dynamat interior
  • New carpet and floor mats
  • New speakers (while I'm in there)
  • Any other leaking pumps or systems fixed
  • Replacement stereo head unit
Most of that will happen before I drive it. The interior is disgusting and the head gasket is very blown.

Stage 2
  • Slee short bus front bumper
  • Winch
  • Depo glass headlights and LED bulbs
  • Cleared corners
  • Fender dent fixed
Stage 3
  • 2" lift
  • 35" tires (can they fit with a 2" lift?)
  • Rear bumper (undecided which one)
  • On board air compressor for air up/down and future lockers
Stage 4
  • ARB Lockers front and rear
  • Rebuild knuckles/axles
  • Possible re-gear
  • Roof rack
Along the way, do the CDL switch, misc. electrical upgrades, possibly recover the seats with new leather, add lights to bumper, rack, lots of other minor upgrades along the way.

Pretty typical build I think.

It's for mixed use, shuttle kids around, family trips, weekend off road adventures in medium difficulty trails, pull a small camper trailer or teardrop. It will see dirt at least a few times per month. I've got 5 cars so it won't see daily driving, but frequent. Years ago I had an 88 4WD Toyota pickup that I ran medium difficult trails with, it was IFS and open diffs which where sometimes a challenge. I loved that truck, but it didn't carry kids and was limited in off road ability due to the IFS. I want the cruiser reliable and sturdy with the ability to do medium difficulty trails. I like the Sage color and it's #127 in the list of 40th anniversary trucks.

I may have saved it from the scrap yard.

I broke all the rules buying it, bought it at an auction in another state (had my sister and brother in law look at it for me) so I took a risk on it, but so far I'm happy with what I'm finding. The landcruiser is built really well, I expected the underhood to be a horrible mess of leaks with 220K miles, but it's actually really clean. Slight main seal leak, breather oil leak that PO could have fixed easily, but other than the blown head gasket, looks really good.
 
The only thing that matters about the price is how you feel about it given you know how much time vs. money you have, the network available, what you wanted, and etc. I appreciate you sharing the numbers as from time to time folks search around trying to come up with value figures for broken down 80s. I picked a 97 up for $1500, completely trashed in every way so if'n yorn is clean, sounds good.
 
I've got my first questions. I read threads and search, look at the FSM, but still manage to see something right on the dash I've got no idea about.

IMG_20150423_183115688_HDR%5B1%5D-M.jpg
\

It has a 'Toyota Security' system on it, I can tell by the display/sensor on the upper left of the dash in this picture. I didn't get any keyless entry FOB with it, but who knows. Did this system include a keyless entry? If not, or if it sucks, I'll rip it out. Nothing I hate more than silly security systems, but I do want keyless entry. I think it may actually be tripped because I appear to have no spark suddenly after disconnecting the battery a time or two. I looked at the FSM available here at this site and didn't see anything about it, but I did find this thread:

https://forum.ih8mud.com/threads/removing-tvss-security-system.701921/

The thread seems to picture an early 91-93 system, is the 97 system basically the same? That thread doesn't cover the location of the 'head unit' for the system either.

Also what were the blanks to the left and right of the rear fan control used for?
 
Yes the Toyota system did come with keyless entry. It was port installed not original, the brain should be under the driver's seat.

The switch blanks next to the rear heater were not used in our market.
 
Look like I'll pull that system out. I'm hoping it's similar to the removal thread I linked to. Not sure what aftermarket system I'll put in, but I like electronic gizmos so something with remote start and works with my phone would be cool.
 
Sub tank in Australia, or rear air condition system for 3rd row.

Also have the magnetic shocks option ... The rabbit hole is big, and if u want to see a fully equipped rig search the forum and u will see
 
instead of ripping out the port alarm you can buy aftermarket FOBs on ebay for about 25 a pair. but phone control would be cool. now i have to go investigate that.......
 
i literally just found that site. reading...
i dont think it shuts the engine down but will disable the starter.
 
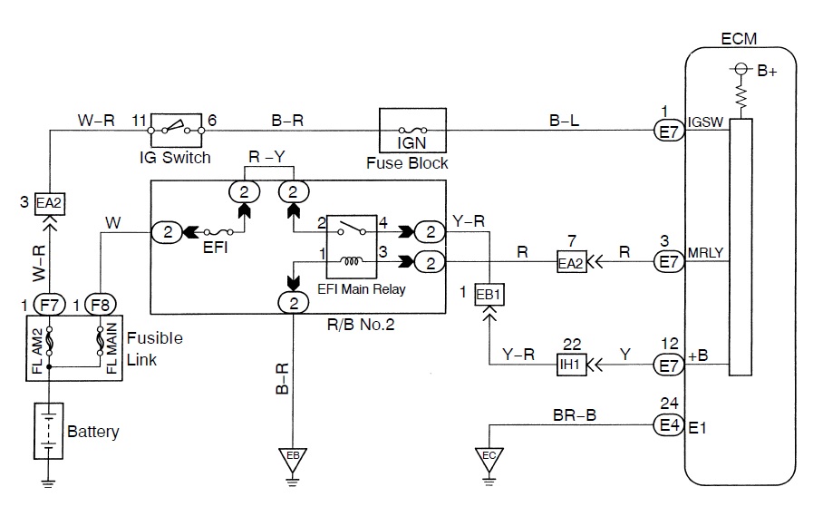
So before I start tearing the cruiser apart to fix the blown headgasket and rebuild the motor, I want to make sure it runs so that when I put it back together I am not fighting a pre-existing problem. When I had it checked at the auction house, it started right up. Now it cranks fine but won't start. I checked for spark and nothing. Then I noticed that the check engine light isn't lighting up either. So I'm going through the FSM troubleshooting. What I can't figure out is which terminals on the EFI relay are which. The relay on the truck itself has a diagram but it doesn't make sense.

ecuwiring.jpg


The FSM is really good and honestly it's hard to find a question that searching the forums and looking at the FSM can't answer. The relay is detailed in SF-54 in the FSM, and I figured it out while typing up this post thanks to the FSM.
 
Back
Top Bottom