HDJ81 no power, possible voltage converter relay?

This site may earn a commission from merchant affiliate
links, including eBay, Amazon, Skimlinks, and others.

Joined
Jul 24, 2019
Threads
4
Messages
14
Location
Lethbridge, AB, Canada
Hello, long time listener, first time caller.
I had the E cable(drivers side negative) come off due to a poor crimp job and then after that I had no power to anything except some interior accessories and my radio won't turn off.
I replaced the fusible links thinking it was them and I did not have a multi meter handy. I've also checked/replaced all the fuses.
I followed the steps in the FSM to check the Voltage converter relay and I have no continuity terminals 1- and E but the other terminals are good and so is the starter relay.

Basically all I want to know is if it 100% is a bad voltage converter relay, or if its something else before I go ahead and order a new relay. I was also wondering if there was any temporary fix to make it work for a few days while waiting for the new relay

picture of the truck in its current situation and the cable that started this mess for attention
image0 (5).webp

IMG_8713.webp
 
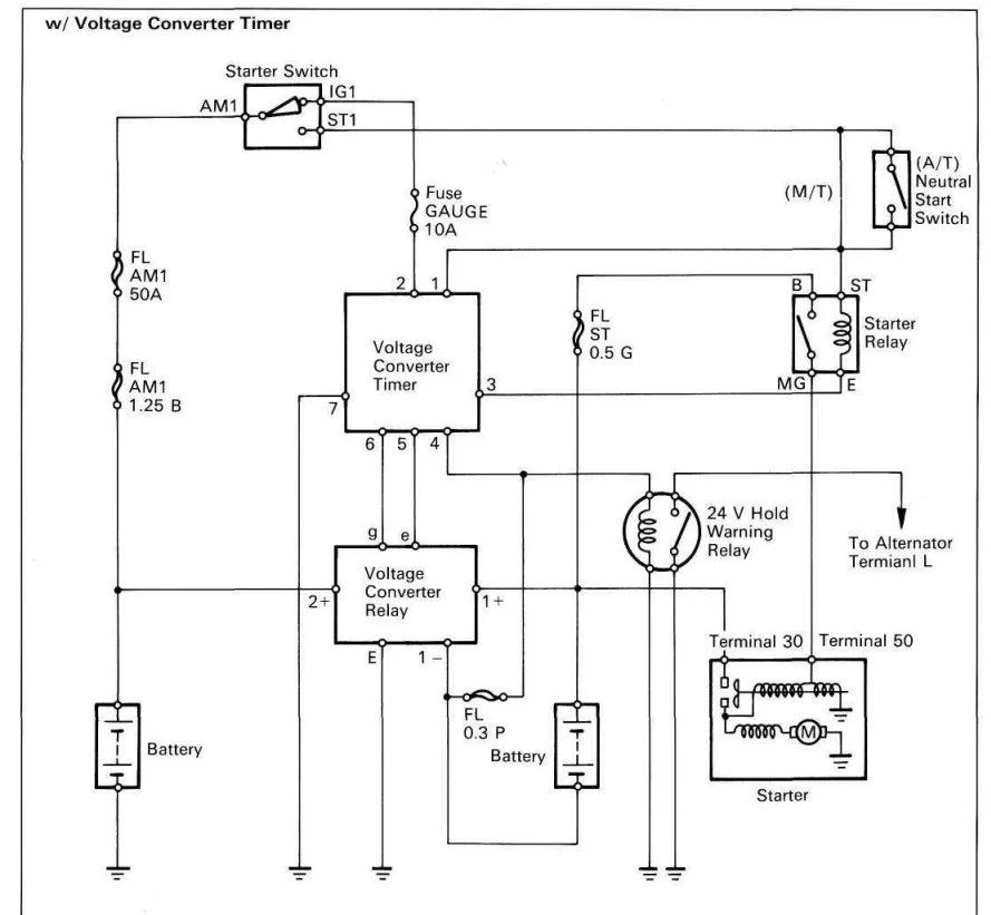
This is pretty weird. I have walked thru the FSM analysis of the Voltage Converter Relay and been very frustrated by weird results with low/dead batteries--seems weird, but it's true. The odds of frying the relay by having the ground come off seem very low to me. Have you checked the Voltage Converter Timer which actually runs that relay?

1654184857789.webp


By that I mean, do pins g & e on the relay have 12V or not at the appropriate time? E and 1- should have discontinuity if 12V is being applied to the connector pins g & e by the timer.

1654185090370.webp


Apparently there is a hack where you can run a switch on the starter relay and do a 12V start, as posted by @Squash in another thread recently:
I've added a momentary switch to the starter relay and can start on one battery at 12 volts just in case.
It looks to me from the diagram that you must just tap into the E wire on the Stater Relay and run a momemtary switch straight to ground (bypassing the voltage converter timer & relay)? That would engage the relay and therefore the starter, but run it off only the LHD 12V battery. If you try this take a video because that would be a super cool little hack if it worked!!!!
 
24/12 volt starting.
Use the right battery of your Rhd.
Fused wire from battery to a momentary switch.
Tap in below starter relay which lives in the Rhd P/S fender and above starter wire.

 
24/12 volt starting.
Use the right battery of your Rhd.
Fused wire from battery to a momentary switch.
Tap in below starter relay which lives in the Rhd P/S fender and above starter wire.

took a look at your thread/ video, so I just wanna run a cable from the drivers side positive terminal, to a swtich and then tie it into the black and red cable that goes to the lighter plug on the relay? what size of fuze do I run on the line
 
I'm not that technical guy!
I've started vehicles with screwdrivers...just got to touch the right spot.
Think I used a 10amp because that was what was handy.
 
This is pretty weird. I have walked thru the FSM analysis of the Voltage Converter Relay and been very frustrated by weird results with low/dead batteries--seems weird, but it's true. The odds of frying the relay by having the ground come off seem very low to me. Have you checked the Voltage Converter Timer which actually runs that relay?

View attachment 3023324

By that I mean, do pins g & e on the relay have 12V or not at the appropriate time? E and 1- should have discontinuity if 12V is being applied to the connector pins g & e by the timer.

View attachment 3023325

Apparently there is a hack where you can run a switch on the starter relay and do a 12V start, as posted by @Squash in another thread recently:

It looks to me from the diagram that you must just tap into the E wire on the Stater Relay and run a momemtary switch straight to ground (bypassing the voltage converter timer & relay)? That would engage the relay and therefore the starter, but run it off only the LHD 12V battery. If you try this take a video because that would be a super cool little hack if it worked!!!!
replaced the Relay today and did the bypass trick, still nothing. I guess its safe to assume its the converter timer is toast, and will be ordering a new one, does anyone how I can bypass the fuel solenoid so I can at least move the thing, bonus if theres a way to bypass the timer so I can have working lights and turn signals so I can drive it
 
If you drive a HDJ81 your vehicle operates on 12 volts. Only the starter system is 24 volts.
If your lights and signals do not function then you have a different issue.
 
If you drive a HDJ81 your vehicle operates on 12 volts. Only the starter system is 24 volts.
If your lights and signals do not function then you have a different issue.
Would the 12 volt for the rest of the truck not run through the timer though? both batteries are good and all the fuses are good so I'm kinda at a loss for what I managed to fry when that ground came off
 
If your batteries and fusible links are 100 percent you should have radio, head lights, 4 way flashers,fan to name a few.
If these are not working try boosting the Drivers side battery RHD.
Your battery connections MUST be damn near perfect! I cannot overstress the need for perfection here.
If you are certain then crawl under the unit with a nice wire connected to your + rhd battery post and quickly jab that wire from the starter relay at the starter. If done correctly your stater will click/ engage depending on how long you energize the starter solenoid. You can try this with the key on or off.
Use quick jabs until you are comfortable.
Oh!
Does your instrument panel light up with key on?
 
If your batteries and fusible links are 100 percent you should have radio, head lights, 4 way flashers,fan to name a few.
If these are not working try boosting the Drivers side battery RHD.
Your battery connections MUST be damn near perfect! I cannot overstress the need for perfection here.
If you are certain then crawl under the unit with a nice wire connected to your + rhd battery post and quickly jab that wire from the starter relay at the starter. If done correctly your stater will click/ engage depending on how long you energize the starter solenoid. You can try this with the key on or off.
Use quick jabs until you are comfortable.
Oh!
Does your instrument panel light up with key on?
I replaced the fusible links with new ones to be safe but might be worth putting the old ones back in but I doubt thats worth
I've got an on board battery tender setup and I've been making sure the batteries are topped up, based on the drivers side battery turning over the starter I know at least that one is good and should get power to the cab, I posted a video above of me doing your bypass trick for the starter
battery connections are good, they're fairly new batteries and connectors

no instrument panel lights other than door open, not even the light for the handbrake. The only things with power are interior lights, clock and radio all of which won't turn off(kind of annoying as my phone auto switches to blue tooth whenever I'm near it and I've got the batteries hooked up)

I can take a video of me trying or going through some things if that helps, I appreciate your help so far.

my next step is going to be jumping the fuel solenoid so I can at least move it around, I won't have brake lights or turn signals though so using it isn't really an option yet.
 
I assume your key was on when turning over and it still didn't start? You fully bypassed the converter timer and relay by using Squash's trick so that's NOT the problem.

Your lack of basic power to the dash is a huge problem. Your fuel cut solenoid might also not have power, and if not that would explain why it still wasn't starting with Squash's trick bypassing the entire 24V start system. There's another current thread of intermittent no-start detailing out how to check that:

I'm personally at a loss how the E ground cable coming off the relay could have caused any problems--doesn't that just ground to the motor? But I'm guessing that the lack of a good ground caused it to find one somewhere else in the system via melting a wire or something. You definitely, absolutely, need to find out why you have no power to the dash. Fusible links are a great place to start but they can be checked with an ohmmeter for no resistance--they're literally just a wire of a certain size that melts under a given load to protect the rest of the system. If those are good you need to proceed along the electrical path for those circuits to isolate the source of the problem--a lot of these run through the fuses under the hood. Did you check all the fuses under the hood as well?

You cannot throw parts at electrical problems because the most likely source of the problem is a melted or worn wire in the harness, or a bad ground.
 
I assume your key was on when turning over and it still didn't start? You fully bypassed the converter timer and relay by using Squash's trick so that's NOT the problem.

Your lack of basic power to the dash is a huge problem. Your fuel cut solenoid might also not have power, and if not that would explain why it still wasn't starting with Squash's trick bypassing the entire 24V start system. There's another current thread of intermittent no-start detailing out how to check that:

I'm personally at a loss how the E ground cable coming off the relay could have caused any problems--doesn't that just ground to the motor? But I'm guessing that the lack of a good ground caused it to find one somewhere else in the system via melting a wire or something. You definitely, absolutely, need to find out why you have no power to the dash. Fusible links are a great place to start but they can be checked with an ohmmeter for no resistance--they're literally just a wire of a certain size that melts under a given load to protect the rest of the system. If those are good you need to proceed along the electrical path for those circuits to isolate the source of the problem--a lot of these run through the fuses under the hood. Did you check all the fuses under the hood as well?

You cannot throw parts at electrical problems because the most likely source of the problem is a melted or worn wire in the harness, or a bad ground.
all the fusible links/fuses have been checked with a multimeter and replaced if necessary, I do have lights, not sure if I have emergency lights but no turn signals or brake lights. I have not jumped the fuel solenoid yet but I doubt that is the source of my issues as pretty much everything else is dead, other that the 4 fusible links on the driver's side and 1 on the passenger are there any others?
 
Not that I'm aware of. If all fuses (under dash and hood) check out OK along with the FL then you need to start cracking open connectors and checking wiring segments for continuity and voltage to see where the fault is.
 
a 12v starter conversion. delete the switchover and your open to a whole new world of opportunities. combine that with a good battery management system and you'll have a true dual battery setup

12volt starter conversion HDJ81
 
does anyone how I can bypass the fuel solenoid so I can at least move the thing, bonus if theres a way to bypass the timer so I can have working lights and turn signals so I can drive it

If I'm following this correctly, you ordered the little voltage converter timer that controls the fuel solenoid in the passenger kickpanel? you should be able to bypass it to start it by jumping out two wires. I can snag a photo of which ones as I bypassed mine when I removed the 24v stuff. also - if you need some of the 24v starter system parts after diagnosis, I have most of mine in a box that you're more than welcome to. I will never use them again but refuse to throw them away lol.
 
If I'm following this correctly, you ordered the little voltage converter timer that controls the fuel solenoid in the passenger kickpanel? you should be able to bypass it to start it by jumping out two wires. I can snag a photo of which ones as I bypassed mine when I removed the 24v stuff. also - if you need some of the 24v starter system parts after diagnosis, I have most of mine in a box that you're more than welcome to. I will never use them again but refuse to throw them away lol.
I'm still chasing this problem and a little frustrated, I've replaced the timer which still did nothing, I tried jumping the fuel solenoid while I jumped the starter and still nothing, turning my key to on does absolutely nothing
 
Crawl underneath, find the big power cable nut at the starter, with key on or off jump power to the small terminal above the start(from relay)
This will crank the starter. If this works depending on batteries work your way up the wiring system systematically. Eventually you will end up at the key.
Suspect the wiring under the bottle washer and be certain to test the fusible link under a load and not a test light.
I ran a new wire to bypass the wire under the bottle as -20C was not appealing.
 
Can you take some photos of continuity between various posts on the voltage converter? the fact that you're getting nothing when you try to jump the starter is telling me it's not converting 12v to 24v, or even sending 12v to the starter. I suspect that it may be a big part of your issue. if that ground was loose for a long time it could have caused arcing on the terminals inside it and could have killed it.

The lack of power everywhere is a major concern, absolutely. IIRC, that a large portion of that comes from the driver side battery and would have guess that it may be related to the tiny fusible links...but you already changed them. Also check the "head" relay under the hood behind the passenger side battery - I remember something weird about that with main power when I was searching for a place to pull power from for my starter / fuel cut solenoid on the cummins. Just swap it with another one in there, or smack it on your bumper a few times to see if the terminals on it got stuck together.
 
Thanks for your help everyone, I found the issue and I feel kinda like an idiot, especially after spending $600 in parts, I don't know how but somehow the ignition came loose, all I had to do was push it in and it suddenly worked again, gotta say it was a pretty strange issue and I'm annoyed how long it took me to fix but I'm glad I got it sorted
 
Thanks for your help everyone, I found the issue and I feel kinda like an idiot, especially after spending $600 in parts, I don't know how but somehow the ignition came loose, all I had to do was push it in and it suddenly worked again, gotta say it was a pretty strange issue and I'm annoyed how long it took me to fix but I'm glad I got it sorted

Ignition?
 
Back
Top Bottom