80 Aux Light Control

This site may earn a commission from merchant affiliate
links, including eBay, Amazon, Skimlinks, and others.

thebovees

Driving Cruisers since '67
Joined
May 26, 2007
Threads
31
Messages
94
Location
Evanston, WY
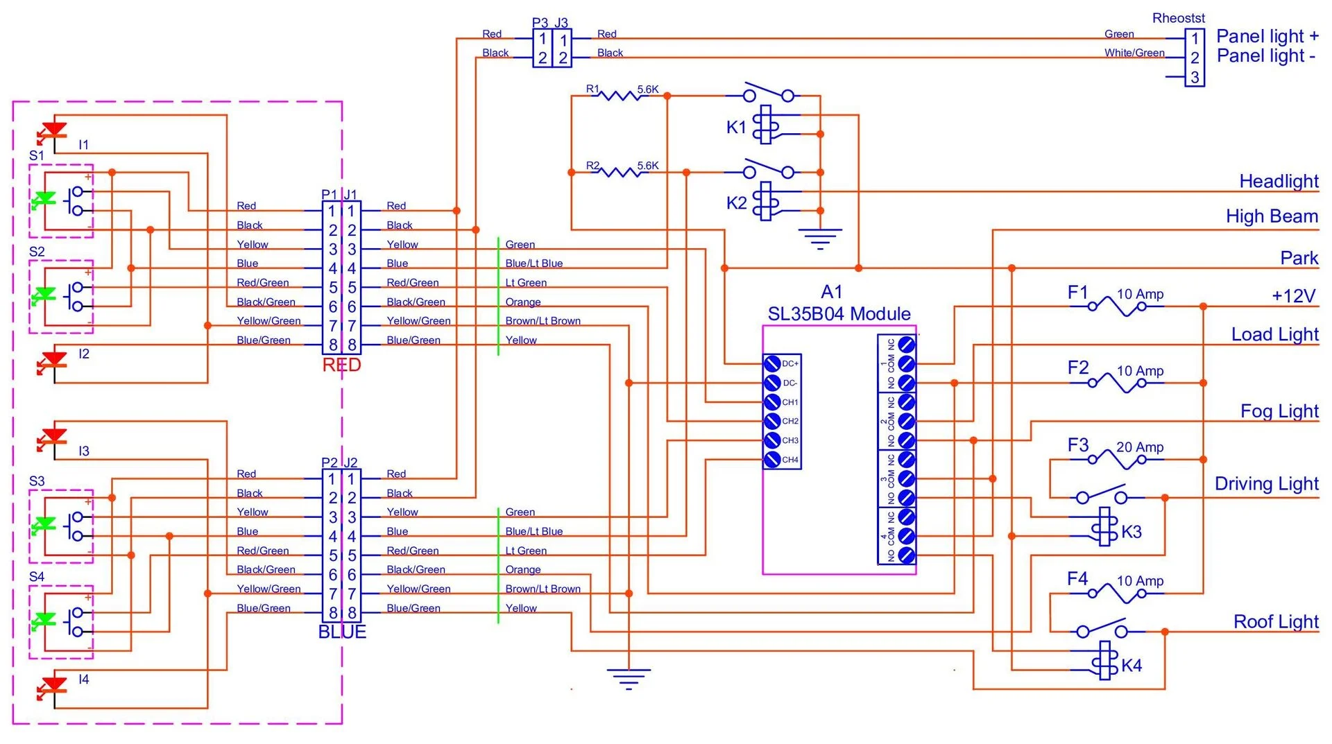
I have a '94 FZJ80 and have added a number of auxiliary lights (4) and not finding a suitable way of conveniently controlling them, I decided to build my own. So, after a number of iterations I finally came up with what I found to be very convenient and effective means. I was able to modify the location of the two switch locations to the left of the instrument panel (I do not have any differential locking). I used a 4 latching relay module from Amazon (~$10), 4 small push button lighted switches and 4 small indicator lights. The hardest part was finding a good way to connect to the factory lighting I needed to hook up to. Anyway, the pictures might give a good idea of how it looks and I have included the electrical schematic of the modification.

80 Light Control 1.JPG


80 Light Control 2.JPG


80 Light Control 3.JPG


80 Light Control.webp
 
Last edited:
I have a '94 FZJ80 and have added a number of auxiliary lights (4) and not finding a suitable way of conveniently controlling them, I decided to build my own. So, after a number of iterations I finally came up with what I found to be very convenient and effective means. I was able to modify the location of the two switch locations to the left of the instrument panel (I do not have any differential locking). I used a 4 latching relay module from Amazon (~$10), 4 small push button lighted switches and 4 small indicator lights. The hardest part was finding a good way to connect to the factory lighting I needed to hook up to. Anyway, the pictures might give a good idea of how it looks and I have included the electrical schematic of the modification.

View attachment 3472144

View attachment 3472145

View attachment 3472146

View attachment 3472166
What do you use to make schematics? Looks great.
 
What do you use to make schematics? Looks great.
I use Bricscad, www.bricsys.com. It is an AutoCad off shoot and drawings are in AutoCad format, ".dwg". t have a cost but nothing like AutoCad. There are also a couple of "free" AutoCad clones but not as easy to use, etc. I had to save the drawing in ".pdf" and convert to "jpg" to insert into the post.
 
If I may be so bold.

Auxbeam 8 Gang Switch Panel GA80 Universal Circuit Control Relay System Automatic Dimmable LED On-Off Switch Pod Touch Control Panel Relay Box for Car Truck Pickup Boat UTV SUV-Green, 2 Year Warranty https://www.amazon.com/dp/B08FQTCLZG?tag=ihco-20
 
If I may be so bold.
I appreciate your hard work and schematics but this was exactly what I was thinking ^

Sometimes it's the journey, not the destination lol
And sometimes a modular solution (think single point of failure), while faster and easier in many cases isn't the most sustainable option in some situations, or over the long haul.
 
Last edited:
I appreciate your hard work and schematics…
The schematics are the most important part here. The human-to-machine interface is subject to variation to suit one’s taste. It’s the machine-to-machine interfaces documented here that makes the work done on the diagrams so valuable.
 
Sorry; too big, too costly, would not fit where I planned.
I appreciate the work you put into this as well. Great Schematic (clean look and logical layout, sometimes the logical layout is the harder part).

This fits for size, I'm not sure if it blows the budget though (The amazon link might be too spendy, the AliExpress likely won't, and it has more options). By moving the indicator lamp into the switch, this could give you room for more switches in the same confined area:
Two color switches - Amazon link
Two color switches - AliExpress (link fixed)
I've used these switches in the past and the two color option is worth the extra work IMO.

FYI - the best advice I've heard for buying from AliExpress is that every vendor you buy from should be a separate transaction, that way if you get scammed then you can stop payment on the scammer's transaction only. YMMV
 
Last edited:
I appreciate the work you put into this as well. Great Schematic (clean look and logical layout, sometimes the logical layout is the harder part).

This fits for size, I'm not sure if it blows the budget though (The amazon link might be too spendy, the AliExpress likely won't, and it has more options). By moving the indicator lamp into the switch, this could give you room for more switches in the same confined area:
Two color switches - Amazon link
Two color switches - AliExpress
I've used these switches in the past and the two color option is worth the extra work IMO.

FYI - the best advice I've heard for buying from AliExpress is that every vendor you buy from should be a separate transaction, that way if you get scammed then you can stop payment on the scammer's transaction only. YMMV
The two color switches are latching, which means that the last condition of it stays even when the power is turned off. This would be a problem for me as I wanted the lights to go off when I turned off the parking lights and not come on until after turning on the parking lights. This requires me to deliberately turn on the desired aux lights as needed. The 2 color switches you showed are 16mm which would have been difficult to fit in the space I had.
As far a cost; the switches $2.33 each, the indicator lights $1.61 each, the relay module $7.60, the box to hold the relay module $8.69, the fuse panel $25.23. and the connectors $8 each. Giving a total of $73.28.
 
Last edited:
The two color switches are latching, which means that the last condition of it stays even when the power is turned off. This would be a problem for me as I wanted the lights to go off when I turned off the parking lights and not come on until after turning on the parking lights. This requires me to deliberately turn on the desired aux lights as needed. The 2 color switches you showed are 16mm which would have been difficult to fit in the space I had.
As far a cost; the switches $2.33 each, the indicator lights $1.61 each, the relay module $7.60, the box to hold the relay module $8.69, the fuse panel $25.23. and the connectors $8 each. Giving a total of $73.28.
I fixed the Aliexpress link above, (here's the corrected link) they have more options than Amazon, although momentary may not work for you either.
You might be able to use the momentary version of the switch if you use a relay to make them latching as long as the circuit has power from the ignition circuit.

Latching relay.webp
 
I use Bricscad, www.bricsys.com. It is an AutoCad off shoot and drawings are in AutoCad format, ".dwg". t have a cost but nothing like AutoCad. There are also a couple of "free" AutoCad clones but not as easy to use, etc. I had to save the drawing in ".pdf" and convert to "jpg" to insert into the post.
draw.io is a great web based platform as well for electrical drawings.
 
Back
Top Bottom